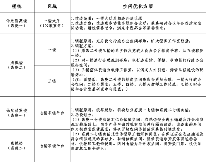
管理学院自2000年搬入嘉庚一、二号楼,已近20年。20年里,校友们纷纷为学院的发展奉献各自的力量。“嘉一、嘉二”里承载着太多师生共同的回忆,同窗情谊。
目前学院教育迅速扩展,两栋楼容纳教师工作室、行政人员办公室以及教室,基本处于饱和阶段,我们急需修缮教学及教师研究、行政办公场所及设备,以改善教学、行政等老师的工作环境,提高老师工作效率,更好地为师生服务。


为更好地发挥现代教育技术的作用,促进教学方式方法变革,进一步提高课堂教学质量。2016年,管理学院升级改造南强二(庄汉水楼) “智慧教室”。“智慧教室”将现代科技应用于课堂教学实践,改善教学条件和优化学生学习方式,让科技最大限度地服务于课堂教学,构建高效课堂、智慧课堂。经一年多的试用,智慧教室教学效果良好,老师们充分利用好智慧教室功能,促进启发式、研讨式教学方法改革,也提高了教学中与学生的互动,大大提高了学生的学习过程中的参与感和主观能动性。

群贤酒店(酒店与旅游管理实习基地)
林梧桐楼”原由马来西亚知名爱国华侨林国泰先生以其父亲林梧桐先生的名义捐赠。以梧桐寄意,以治学为基。为了提高厦门大学管理学院旅游与酒店管理系的建设水准和学生培养质量,厦门大学将“林梧桐楼”交由管理学院打造成“厦门大学管理学院教学科研实验基地”,即群贤酒店。
